(通讯员 黄佳豪 谢润志)近日,美加墨世界杯官方网站西安市计算生物信息学重点实验室高琳教授/胡宇轩教授团队在单细胞与空间组学数据挖掘领域取得重要研究进展,相关成果发表在Nature子刊《Nature Communications》和领域著名期刊《PLOS Computational Biology》。
2026年2月28日,《Nature Communications》发表题为“HRCHY-CytoCommunity identifies hierarchical tissue organization in cell-type spatial maps”的研究论文。美加墨世界杯官方网站博士生谢润志,硕士王泽坤为论文共同第一作者,美加墨世界杯官网为第一单位。

空间组学技术能够同时获取组织中细胞的分子特征与空间位置信息,为解析复杂组织结构提供了新的研究手段。然而,在许多真实组织中,细胞往往以多尺度多层级结构的方式组织,例如细胞邻域(Cellular Neighborhood)进一步组成更大尺度的组织区室(Tissue Compartment)。如何从空间组学数据中自动识别这种层级组织结构,是当前领域的重要科学问题。
针对这一问题,研究团队提出了一种基于图神经网络的空间组学分析框架 HRCHY-CytoCommunity。该方法将组织层级结构识别问题建模为图中层级社区发现(hierarchical community detection)问题,并结合图卷积网络与可微分图池化技术,实现从“单个细胞→细胞邻域→组织区室”的多尺度组织结构系统解析。

该方法首先利用细胞类型信息及空间邻接关系构建细胞空间图,通过图卷积网络学习细胞表示,再通过层级图池化逐步识别细胞邻域和组织区室两个层级结构,从而实现具有嵌套关系的组织结构解析。研究团队还通过引入一致性正则化和自适应图边剪枝策略,提高模型稳定性并缓解图神经网络中的过度平滑问题。研究人员在多种空间组学数据集上系统评估了该方法的性能,包括 CODEX、MERFISH、Visium、Slide-seq、MIBI-TOF 和 IMC 等单细胞及 spot 分辨率数据。结果表明,HRCHY-CytoCommunity能够在不同组织和不同空间组学平台上稳定识别多层级组织结构。此外,该方法在大规模肿瘤空间组学数据中揭示了不同空间尺度的组织结构对患者生存具有不同影响,为理解肿瘤微环境的组织结构提供了新的计算工具。
论文链接:https://www.nature.com/articles/s41467-026-70069-z
2026年2月17日,高琳教授/胡宇轩教授团队的另一项原创性成果 “Bridging cancer cell-intrinsic driver genes and -extrinsic cell-cell communication with Driver2Comm” 在领域著名期刊《PLOS Computational Biology》发表,美加墨世界杯官方网站博士生谢润志为论文第一作者,美加墨世界杯官网为第一单位。

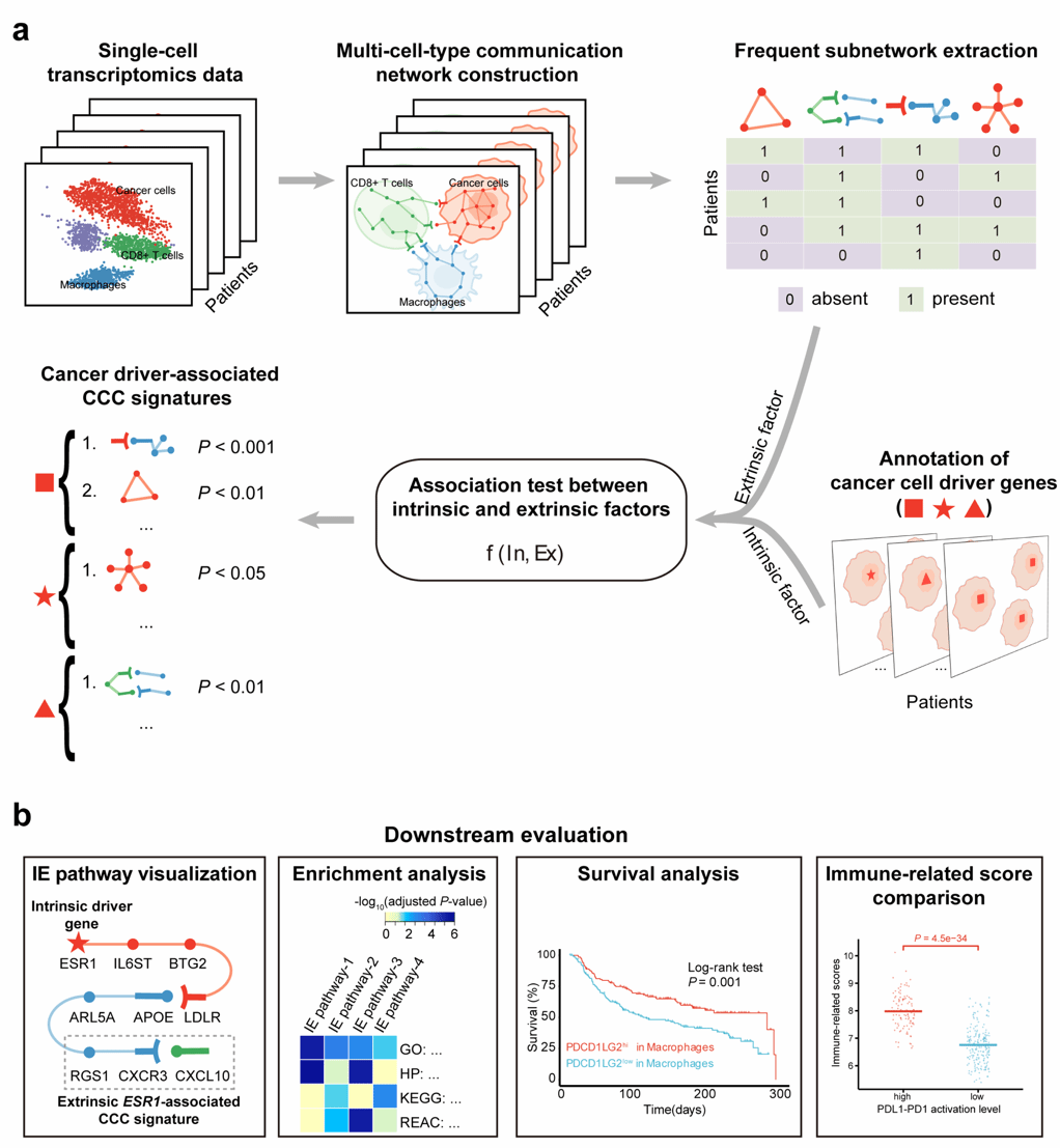
肿瘤的发生发展不仅受到癌细胞内部遗传变异(如驱动基因突变)的影响,还与肿瘤微环境中不同细胞之间的相互作用密切相关。然而,癌细胞内部遗传变异与外部细胞通讯之间如何协同作用,目前仍缺乏系统性的计算分析框架。
针对这一问题,研究团队提出了通用计算框架Driver2Comm,用于系统关联癌细胞内部的驱动基因改变与肿瘤微环境中的细胞间通讯模式。研究团队首次提出 Intrinsic–Extrinsic(IE)pathway 概念,将癌症驱动基因与肿瘤微环境中细胞通讯进行系统关联,从而为理解肿瘤作为复杂生态系统的运行机制提供了新的研究视角。

Driver2Comm通过统计关联检验与频繁子图挖掘等经典数据挖掘方法,实现了驱动基因与细胞通讯模式之间的系统关联。研究团队进一步通过 IE pathway 可视化分析、功能富集分析以及生存分析等下游分析方法,在乳腺癌、胰腺癌、胶质母细胞瘤以及口腔鳞状细胞癌等多种癌症数据中验证了该方法识别的IE pathway在解析肿瘤生态系统行为中的潜力,并为“靶向-免疫”联合疗法研发提供了潜在线索。
论文链接:https://journals.plos.org/ploscompbiol/article?id=10.1371/journal.pcbi.1013973
以上2项研究成果均得到了国家自然科学基金委原创探索计划延续项目、重点项目、青年科学基金项目(B类)、教育部U40项目等资助。高琳教授开创了西电“计算生物信息学”交叉学科方向,并在2012年成立了西部第一个“计算生物信息学研究所”,2020年获批西安市重点实验室,促使公司在这一交叉领域快速发展。团队研究成果在《Nature Methods》、《Nature Communications》、《Nature Computational Science》、《Science Advances》等国际学术期刊发表多篇论文,在计算生物信息学领域产生了重要影响。